三阴性乳腺癌是乳腺癌中极具侵袭性的类型,不仅进展快、容易复发转移,治疗后效果也相对较差,目前常用的新辅助化疗、免疫治疗等手段对部分患者仍疗效局限,一直是临床治疗的难题。针对问题,beat365英国官方网站附属医院乳腺疾病诊疗中心团队发现,肿瘤血管生成与免疫抑制密切相关,并围绕将抗血管生成治疗与免疫治疗结合,系统开展了一项前瞻性多中心临床研究(NeoSAC研究)。

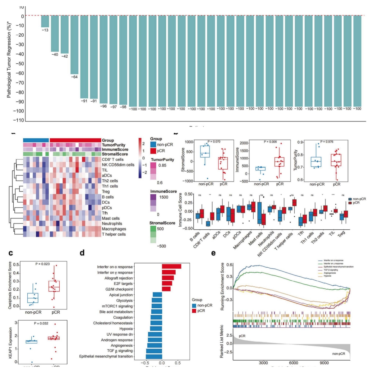
该研究创新性地采用“抗血管生成药物+免疫抑制剂+化疗”的三联方案,选用阿帕替尼、信迪利单抗联合卡铂+白蛋白紫杉醇,用于早期三阴性乳腺癌的新辅助治疗,旨在验证这一方案的疗效与安全性。研究共纳入34例患者,所有患者完成6周期治疗后接受手术,同时通过专业检测分析相关指标,探索精准治疗的判断依据。研究结果表明,34例患者中,70.6%实现了病理完全缓解,符合方案治疗的33例患者中,这一比例更是高达72.7%,创下历史新高。近八成患者残留肿瘤负荷处于低水平,61.8%患者通过影像学检查可见肿瘤完全消失。长期随访数据显示,患者36个月无病生存率达94.1%,长期获益显著。安全性方面,治疗相关的严重不良反应以血液系统相关反应为主,整体可控,患者耐受性良好。
该研究作为全球首个早期三阴性乳腺癌抗血管联合免疫检查点抑制剂和化疗的新辅助前瞻性研究,不仅重塑了早期三阴性乳腺癌治疗标杆,还发现基线高免疫评分等特征与pCR密切相关,可精准筛选获益人群,为早期三阴性乳腺癌个性化治疗提供了科学依据,临床应用前景广阔。相关研究成果发表于医学类领域顶级学术期刊《Signal Transduction and Targeted Therapy》(中科院一区,影响因子52.7)。
供稿:科研院
【编辑:赵浩威 责任编辑:金萍】